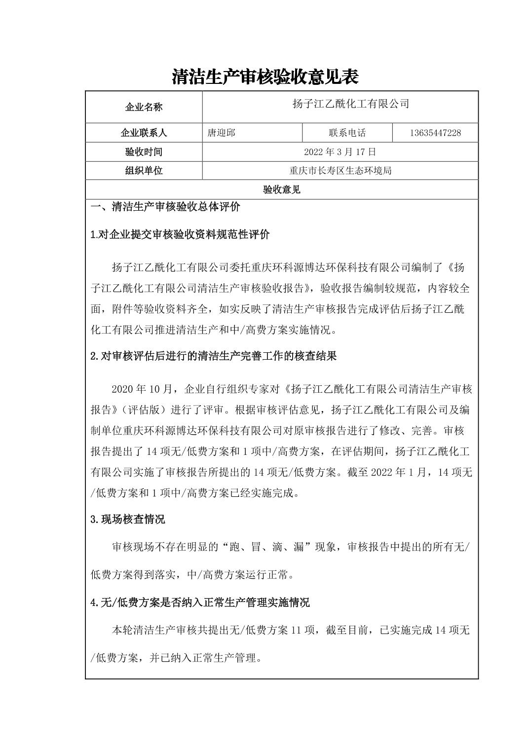
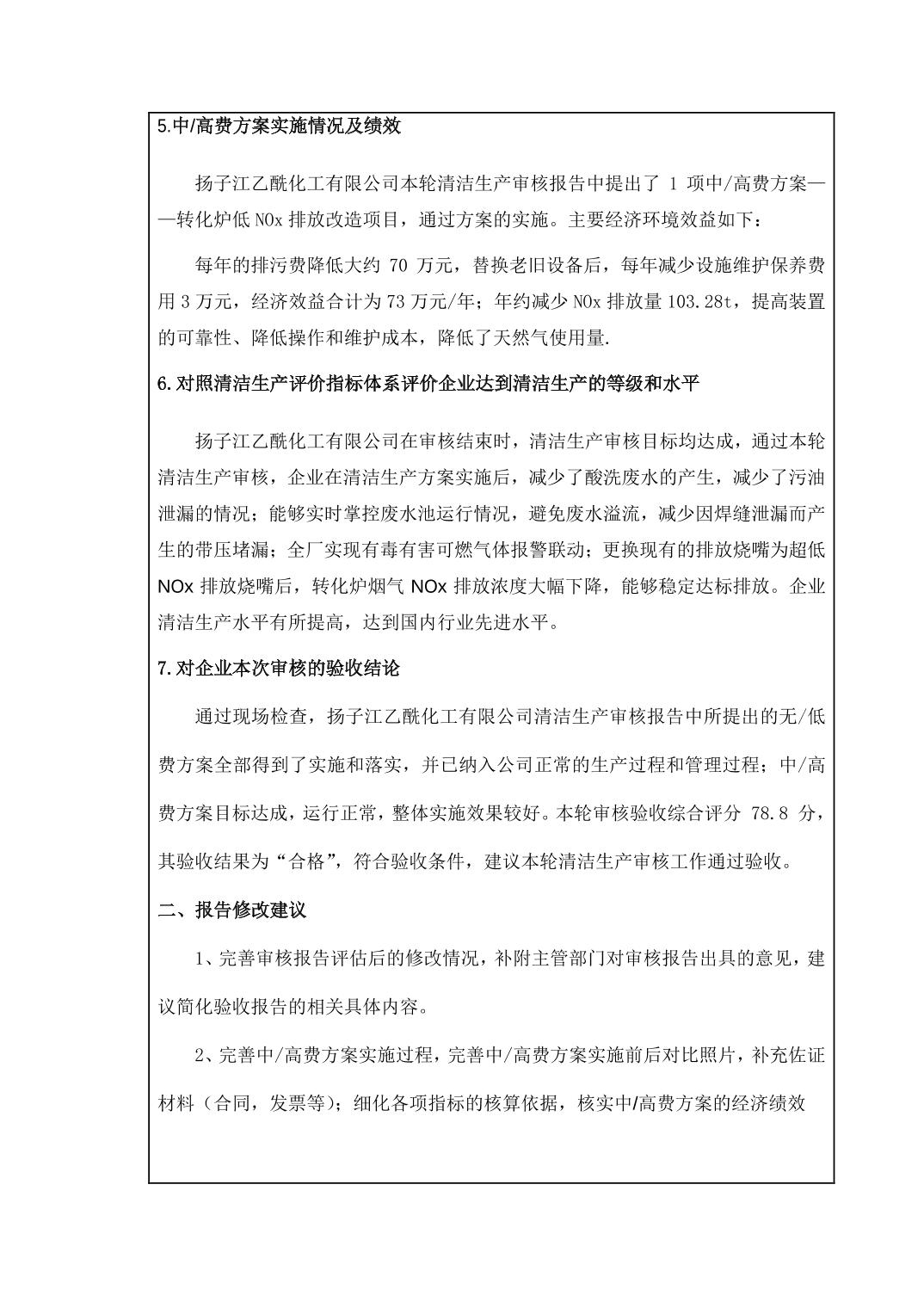
扬子乙酰化工有限公司清洁生产审核验收意见表
扬子乙酰化工有限公司清洁生产审核验收意见表



网站地图 | 版权声明 | 联系我们 | 互动交流 (本网站已支持IPv6,且建议使用chrome、firefox、IE9以上、360极速模式等最新版本浏览器进行访问!)
版权所有:重庆市长寿区人民政府网站
主办:重庆市长寿区人民政府办公室
ICP备案:渝ICP备11002521号-1
渝公网安备50011502001103号
政府网站标识码:5001150001 咨询投诉电话:12345 投诉地址:重庆市长寿区桃源大道11号行政中心大楼

