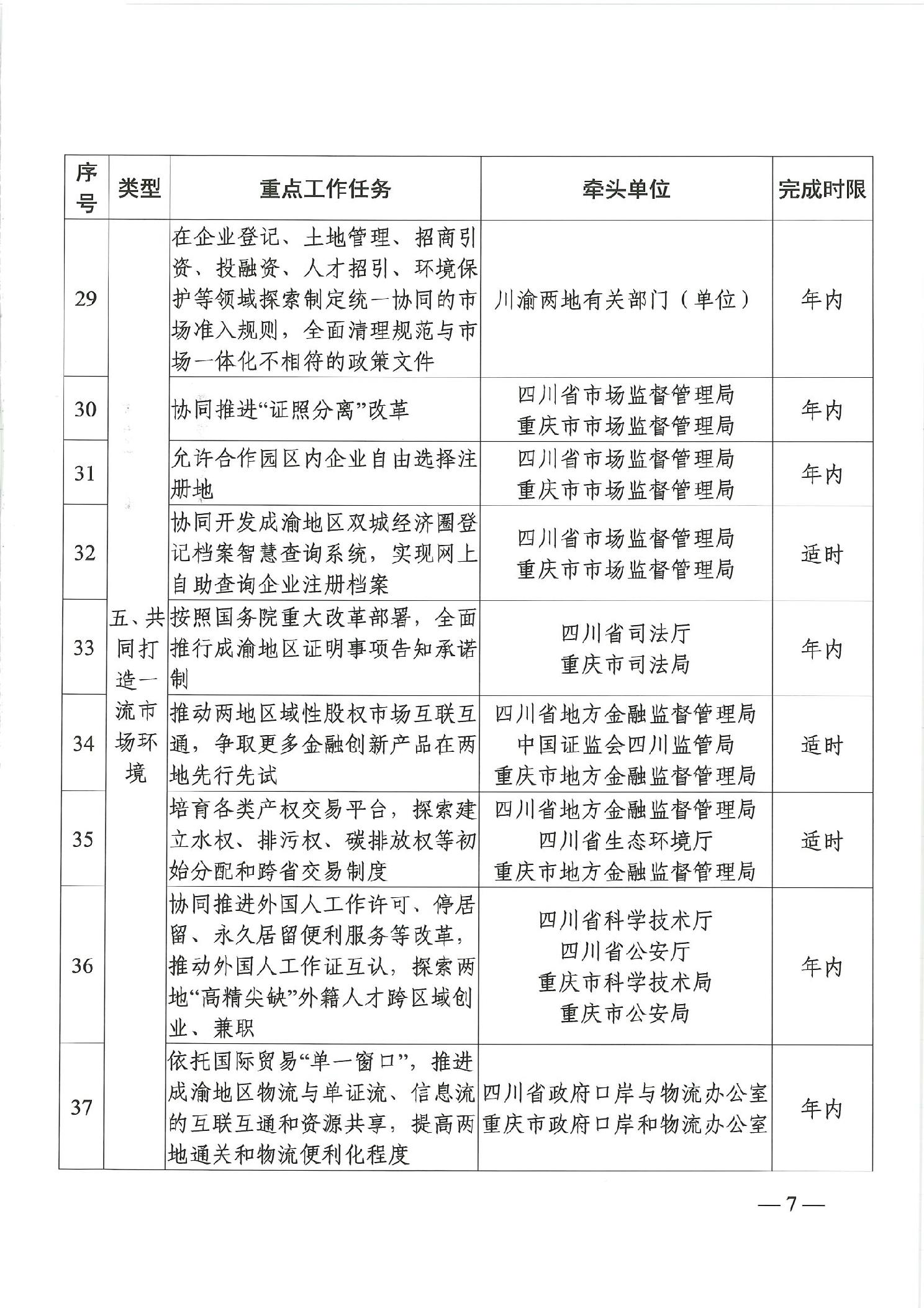
四川省人民政府办公厅 重庆市人民政府办公厅关于印发《成渝地区双城经济圈“放管服”改革2021年重点任务清单》《川渝通办事项清单(第二批)》的通知
您当前的位置: 首页> 政务公开> 法治政府建设 > 政府职能依法全面履行
四川省人民政府办公厅 重庆市人民政府办公厅关于印发《成渝地区双城经济圈“放管服”改革2021年重点任务清单》《川渝通办事项清单(第二批)》的通知
网站地图 | 版权声明 | 联系我们 | 互动交流 (本网站已支持IPv6,且建议使用chrome、firefox、IE9以上、360极速模式等最新版本浏览器进行访问!)
版权所有:重庆市长寿区人民政府网站
主办:重庆市长寿区人民政府办公室
ICP备案:渝ICP备11002521号-1
渝公网安备50011502001103号
政府网站标识码:5001150001 咨询投诉电话:12345 投诉地址:重庆市长寿区桃源大道11号行政中心大楼

